7月31日下午,年产40GW光伏复合新材料项目签约仪式举行,标志着该项目正式落户江苏盐城滨海县沿海工业园。

滨海县委书记吴启标,县委副书记、县长黄克涛,县委副书记张阳光,阳光新能源开发股份有限公司董事长张许成,江苏沃莱新材料有限公司副总裁朱晓六,副县长、县沿海工业园党工委书记黄军出席并见证签约。

项目概况

据悉,项目总投资30亿元,用地200亩,建设年产40GW光伏复合材料边框项目。
据了解,阳光新能源开发股份有限公司是一家专注于新能源开发利用的国家高新技术企业,聚焦光伏、风电、储能、充电、风光储氢充多能融合等领域,是全球最大的光伏电站开发商。
江苏沃莱新材料有限公司是一家致力于光伏复合材料边框领域的创新型企业,拥有TUV全球首家复合材料边框认证证书,是全球规模最大的光伏复合材料边框制造商。
项目建成投产后,将有效提升滨海县新能源、新材料产业整体规模和层次,为打造链群并举、协同高效的现代产业体系贡献力量。

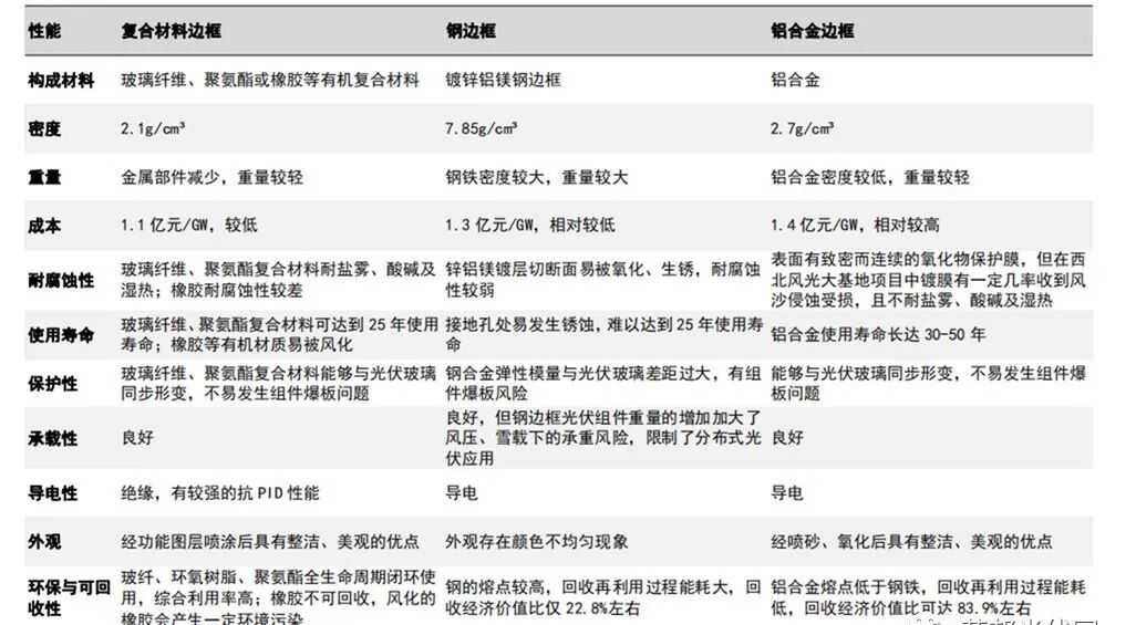
复合材料边框


因此,新型复合材料光伏边框,成为了行业内的研究热点。经过近10年的发展,复合材料光伏边框的优势日渐凸显,越来越多的光伏组件企业开始涉及复合材料边框。
一些国内耳熟能详的光伏龙头企业也纷纷推出自家复合边框及产品方案。





江苏省复合材料学会
承办单位江苏大秦国际展览有限公司
电话:偶经理 13052361373
邮箱:13052361373@163.com
地址:江苏省苏州市工业园区苏州大道东688号
扫码关注获取
更多展会资讯